BESTUUR
De eindverantwoordelijkheid voor goed bestuur van Nijestee ligt bij de algemeen directeur-bestuurders.
De Raad van Commissarissen vervult de rol van intern toezichthouder. Daarnaast gaan we ieder jaar in gesprek over ons doen en laten met bewoners en lokale samenwerkingspartners tijdens onze Binnenstebuitendag.
Bestuurder Sander van der Tol (links) en Interim bestuurder Rein Swart (rechts).
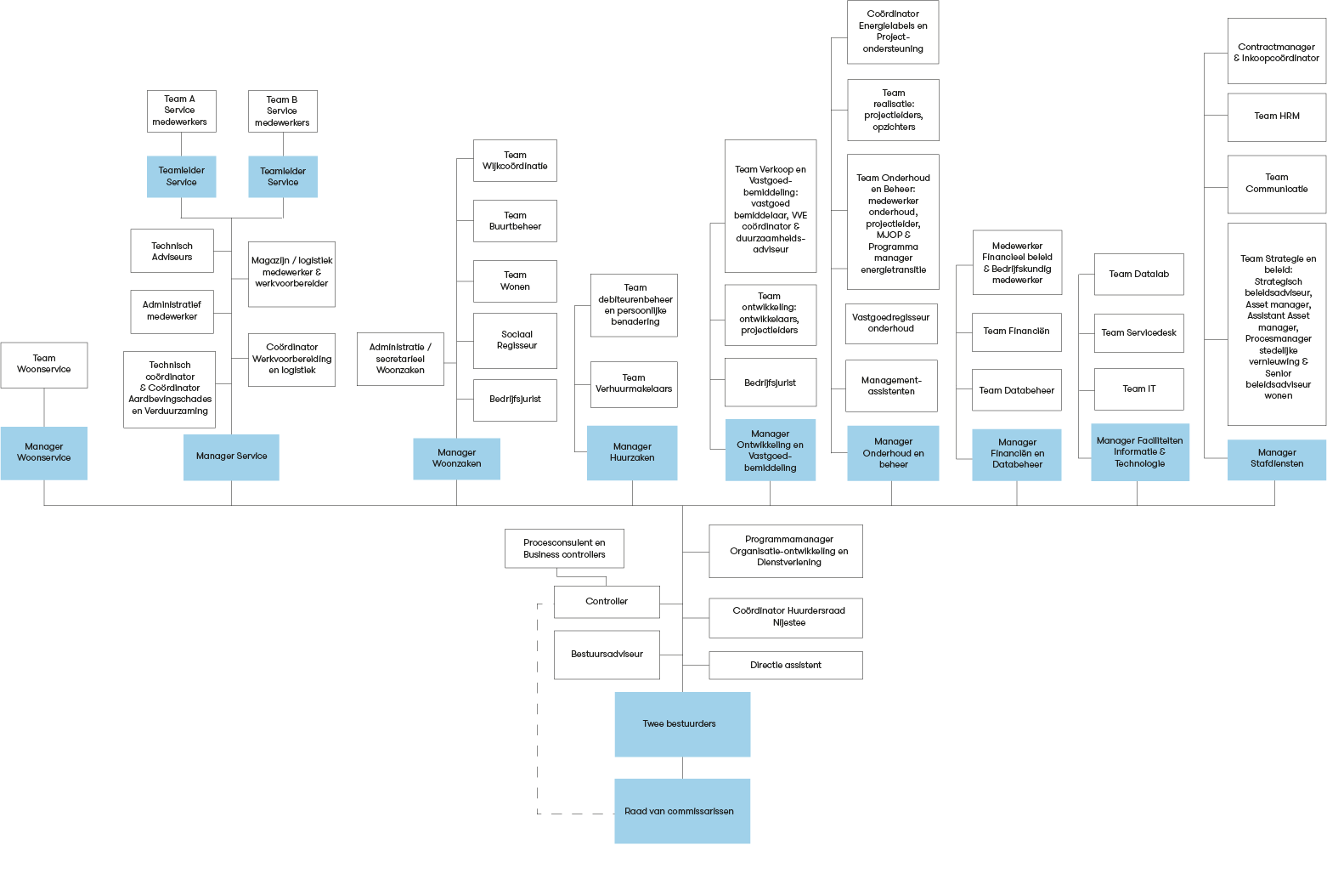
Organogram
Bij Nijestee werken ongeveer 200 medewerkers verdeeld over verschillende teams.
INTEGRITEIT
Sinds april 2009 is er een Meldpunt Integriteit Woningcorporaties. Bij het meldpunt kan iedereen terecht om signalen door te geven die te maken hebben met mogelijke fraude of zelfverrijking van medewerkers, management of bestuurders van corporaties. Het ministerie beheert het meldpunt en voert als het nodig is nader onderzoek uit. Het meldpunt is niet bedoeld voor klachten die een huurder, klant of belanghebbende bij een corporatie kan melden, zoals klachten over onderhoud van de woning of de wijk.
In de Bedrijfscode staan onze uitgangspunten voor integer gedrag; loyaal, betrouwbaar, transparant en collegiaal. Zo zorgen wij dat alle medewerkers van Nijestee van dezelfde uitgangspunten uitgaan en elkaar daarop kunnen aanspreken. Aan onze klanten en de buitenwereld laten wij zien waar Nijestee voor staat.
Daarnaast hebben we de ‘Meldingsregeling bij (vermoeden van) een misstand’ en de praktische handreiking op deze regeling. Deze gaan over meldingen en de afhandeling van meldingen
